2018-2019年蓝天保卫战重点区域强化督查“每周一榜”

2018年7月30日至8月5日,为2018-2019年蓝天保卫战重点区域强化督查第4轮次第2周,200个督查组对重点区域346个县(市、区)进行督查,发现新的涉气环境问题691个。


经评定,石家庄5组、廊坊1组、沧州9组、石家庄8组、保定9组、石家庄9组、沧州1组、石家庄1组、安阳6组、廊坊5组十个督查组排名第4轮次第2周前十位,其中保定9组、廊坊1组、廊坊5组、石家庄1组、石家庄5组和石家庄9组也位列第4轮第1周前十。督查中,上述十组发现新问题总数占比较高,在一周内共检查发现各类涉气环境问题229个,占所有新问题总数的33.1%。紧扣强化督查第一阶段工作重点,重点检查“散乱污”企业整治、燃煤锅炉淘汰、未安装污染防治设施以及设施不正常运行等问题,发现上述问题占比分别为27.8%、83.1%、42%、22.2%。


2018年8月6日至8月12日,为2018-2019年蓝天保卫战重点区域强化督查第5轮次第1周,200个督查组对重点区域342个县(市、区)进行督查,发现新的涉气环境问题602个。


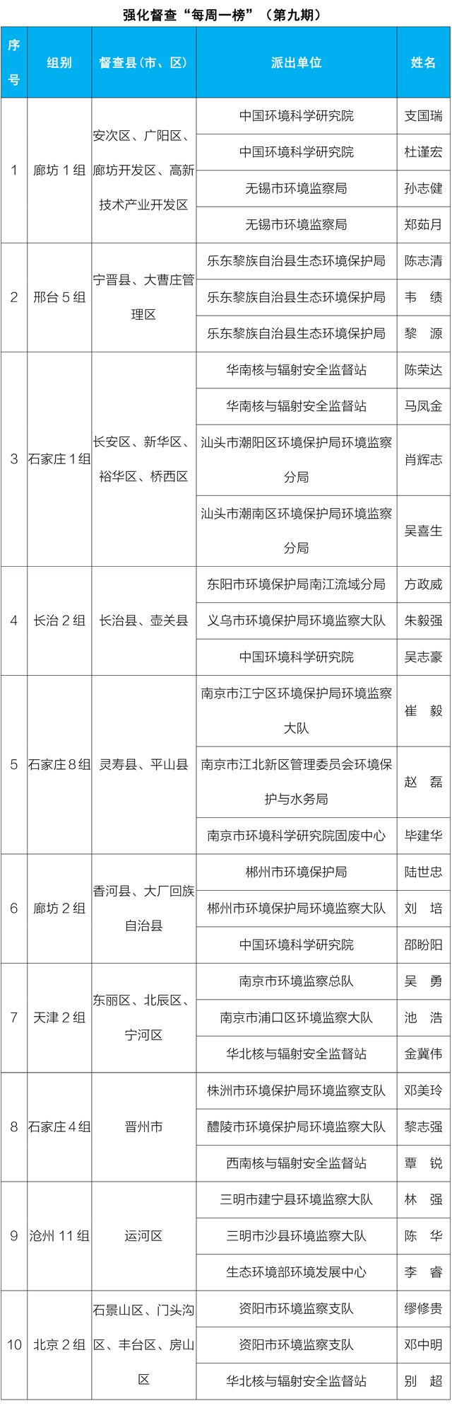
经评定,廊坊1组、邢台5组、石家庄1组、长治2组、石家庄8组、廊坊2组、天津2组、石家庄4组、沧州11组、北京2组十个督查组排名第5轮次第1周前十位。督查中,上述十组发现新问题总数占比较高,在一周内共检查发现各类涉气环境问题155个,占所有新问题总数的25.7%。紧扣强化督查第一阶段工作重点,重点检查“散乱污”企业整治、燃煤锅炉淘汰、未安装污染防治设施以及设施不正常运行等问题,发现上述问题占比分别为21%、53.6%、32.3%、19%。


2018年8月13日至8月19日,为2018-2019年蓝天保卫战重点区域强化督查第5轮次第2周,200个督查组对重点区域326个县(市、区)进行督查,发现新的涉气环境问题333个。


经评定,沧州1组、廊坊2组、邢台5组、天津2组、沧州11组、保定9组、唐山4组、廊坊4组、石家庄9组、郑州6组十个督查组排名第5轮次第2周前十位,其中邢台5组、廊坊2组、天津2组、沧州11组也位列第5轮第1周前十。督查中,上述十组发现新问题总数占比较高,在一周内共检查发现各类涉气环境问题82个,占所有新问题总数的24.6%。紧扣强化督查第一阶段工作重点,重点检查“散乱污”企业整治、燃煤锅炉淘汰、未安装污染防治设施以及设施不正常运行等问题,发现上述问题占比分别为37.5%、63.6%、38.5%、16.7%。


以上督查组填报信息质量较高,无错报、重报、漏报等情况出现,通过督查切实传导压力,有效推动地方各级党委政府及有关部门落实大气污染防治各项任务及措施。



上一篇:生态环境部日查汾渭平原91县(市、...
下一篇:“史上最严环保风暴”袭击泰瑞制...

分享到